中国气象局华风气象传媒集团联合小冰公司,共同打造了AI气象服务虚拟人“冯小殊”,其原型就是央视一套“天气预报”主持人冯殊。
作为《天气预报》节目主持人,冯殊被观众熟知,是一个地地道道的重庆小伙。而冯殊还有一个社会公益身份:重庆市云计算和大数据产业协会文旅传媒专委会专家,专门致力于数字化转型的科普公益传播。
左/冯殊 右/冯小殊
“冯小殊”以冯殊真身为训练目标,自然也拿捏着重庆崽儿的“气质”。在语音专家模型、嘴型专家模型及人脸渲染专家模型的训练下,“冯小殊”准确学习了主持人冯殊本人的嘴部动作、眼部及脸部肌肉之间的协同关系,最终呈现出这一自然、逼真的效果。让包括面容、表情、肢体动作在内的整体自然度提升至与真人区分无几的程度。

据冯殊介绍,在北京冬奥会期间,他的孪生AI“冯小殊”会持续播报“冬奥公众观赛气象指数”,内容涉及户外观赛人体感受、健康提示,例如,体感寒凉指数、穿衣指数、感冒指数、冻伤指数、防晒指数、护目镜指数等气象指标,为观赛人群及时传递户外场馆精细化气象指数服务信息,为健康、安全观赛提供气象条件参考。
虚拟人的定义和发展历程
虚拟人指由CG技术构建、以代码形式运行的拟人化形象。笼统地说,虚拟人、数字人、虚拟数字人均指通过CG技术创造出的拟人化形象,他们被赋予鲜明的人物设定,以代码与数据的形式在计算设备上运行。


1)萌芽:通过手绘、化妆打造虚拟人,以实现对美好的向往、对现实的批判。
2)探索:随着CG、动捕等技术问世,虚拟人在影视娱乐领域的应用进一步拓宽。
3)初级:虚拟人形象越发逼真,AI技术的发展使其开始向智能服务领域延伸。
4)成长:技术、需求均迎突破,虚拟人成果井喷。

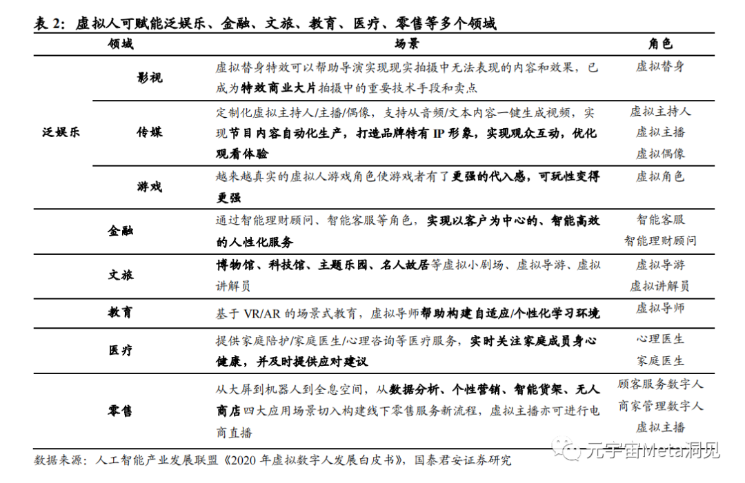
场景应用
不同功能的虚拟人可赋能不同领域,虚拟偶像的流行有望催化虚拟人在其他领域的渗透。虚拟偶像迅速爆发,掀起虚拟化潮流。

泛娱乐:虚拟偶像市场广阔,虚拟主持人迈进广电门槛。虚拟偶像按职能可划分为虚拟歌手、虚拟主播、超写实KOL三类,对技术的要求及商业模式均有所不同。

虚拟主持人:政策推进节目形态创新,虚拟主持人或加速渗透广电总局发文鼓励虚拟主持人的应用,由此提高制播效率和智能化水平。

其他:电商直播、教育、文旅等领域应用方兴未艾。AI虚拟主播以低成本获取闲时流量,阿里、百度加码智能直播赛道。

赛道参与者
海外巨头聚焦于虚拟人的基础建设,国内领先企业更侧重AI技术的开发和内容应用。国内厂商蓄势待发,有大量新锐企业如英伟达、网易、万像科技、次世文化专注于虚拟偶像的孵化与运营。

虚拟人是元宇宙的重要组成部分,虚拟偶像的爆发有望掀起虚拟化潮流。虚拟人指数字技术驱动的拟人化形象,是任何人进入虚拟世界的必要化身,也是智能化趋势下的新一代人机交互平台,因此是元宇宙的重要组成部分。
从虚拟人的应用来看,虚拟偶像发展最为迅速,凭借人设好、颜值高、商业安全感强等特质受到用户、运营方、品牌方欢迎,自2021年以来迅速爆发。随着虚拟偶像的热度不断攀升,大众对于虚拟人的接受程度有望持续提升,新闻媒体、电商直播、教育、文旅等领域应用方兴未艾。