新闻中心 News Center

首页 > 新闻中心 >行业新闻
扫一扫 了解更多资讯
扫一扫 了解更多资讯
扫码上方二维码,随时查看最新资讯

科普 |《重庆市战略性新兴产业技术路线图》之智能终端篇

发表时间:2021-11-29

 

智能终端产业链图

一、市场需求

1、高端计算机

随着计算机技术的飞速发展,计算机正在从原来的功能单一、体积较大等向微型化、网络化、智能化的高端计算机方向发展。计算机市场也逐步更新换代进入高端化发展阶段,市场规模趋于稳定,但新型台式机与一体机、轻薄便携式笔记本等高端计算机需求广阔。

2016年全球PC出货量总计2亿6970万台,比2015年减少6.2%。其预计未来PC市场逐渐进入平稳期,但市场规模仍然巨大。

中国使用超过四年的PC达到1.5亿台左右,使用超过6年的PC达到3000万台左右,未来几年将是PC换代期,平均每年市场需求将稳定在7000万台左右。

2、移动智能终端

随着无线通信网络、电子元器件微型化等技术的快速发展,以智能手机、平板电脑等为主的移动智能终端产业快速发展,在多个指标方面超过PC端发展。同时移动智能终端相比PC端,具有产品更新周期更短特点,促使移动智能终端产业市场需求旺盛。

全球2016年智能手机市场规模为15亿部左右,预计到2020年增速逐渐放缓,但市场规模依然巨大。

中国2016年智能手机市场规模为5亿部左右。随着智能手机市场的饱和,中国智能手机市场增速将逐渐放缓,但是中高端手机市场份额将逐渐增长,整体市场预期良好。

3、智能可穿戴设备

随着智能可穿戴设备技术的发展,通过不断完善性能、提升性价比,智能可穿戴设备通过应用穿戴式技术对日常穿戴进行智能化设计、开发出可以穿戴的眼镜、手套、手表、手环、服饰及鞋等设备,逐步成为大众生活的必备品。

预计2017-2020年智能可穿戴设备全球市场规模分别为175亿美元,218亿美元,272亿美元和340亿美元,复合增长率为24.8%。

预计2017-2020年中国可穿戴设备市场规模为320亿元,393亿元,483亿元和593亿元,复合增长率为22.9%。

4、智能家居

智能家居通过利用网络通信技术、安全防范技术、自动控制技术、音视频技术、人机交互技术等将电器、照明设备、开关、卫浴、家具等家用产品形成整体解决方案,构建高效的住宅设施与家庭日程事务的管理系统,提升家居安全性、便利性、舒适性、艺术性。目前智能家居已经从概念化阶段进入快速发展期。

预计全球智能家居市场2017-2020年市场规模分别为634亿美元,722亿美元,823亿美元和939亿美元,复合增长率为14%。


预计我国智能家居市场2017-2020年市场规模分别为988亿元,1402亿元,1945亿元和2541亿元,复合增长率为37%。

二、产业链分析

智能终端产业涵盖范围广阔,从各类金属材料到便携式笔记本、手机等应用产品,从几百元的智能手环到上万元的智能家具设备。其产业上游主要是由金属电子材料、光学材料、高分子材料等构成,中间环节则主要是由芯片、显示器、摄像头等关键电子元器件构成,最终形成以高端计算机、移动智能终端、智能可穿戴设备等为主的下游应用产品。

重庆市对智能终端产业链各关键节点的关注度具体见表1-5。

表1-5  智能终端产业链关键环节重要度星级评分表(调研后)

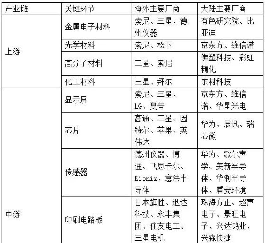
在智能终端产业链国内外厂商分布方面,不同产品企业类别不同,如计算机方面国外则主要以IBM、华硕、惠普、戴尔、苹果等为主,智能家居则主要以瑞士ABB、罗格朗、霍尼韦尔、松下等为主,同时各类跨国公司通过积极的并购政策,不断延伸产业覆盖范围。国内则以华为、联想、海康威视等企业为龙头。

表1-6智能终端产业国内外厂商情况

 

三、重点产品

智能终端产业重点产品从市场成熟的笔记本电脑、智能手机等到新兴的智能服装、智能家电等产品,依据市场规模、发展重点、技术水平等,侧重点不同。

1、高端计算机

高端计算机主要涵盖以高运算能力、高稳定性等为主的新型台式机、新型一体机,以及以轻薄便携、高续航能力等为主的笔记本等PC设备。

2、移动智能终端

移动智能终端涵盖4G及以上手机、平板电脑等,拥有无线接入互联网能力,可根据用户需求定制化各种功能。

3、智能可穿戴产品

日常穿戴设备的智能化产品,以智能手环、智能手表、智能眼镜、智能服装、智能鞋、智能手套等为代表。

4、智能家居

家庭网络、智能家电、智能卫浴等产品以及智能家居整体解决方案。以住宅为平台,利用智能技术、网络技术等将家居生活有关的设施集成,提升家居安全性、便利性、舒适性、艺术性等。

重庆市对智能终端产业重点产品的关注度具体见表1-7。

表1-7  重庆市智能终端产业链重点产品关注度星级评分表

四、关键技术

智能终端产业关键共性技术主要为无线通信技术、传感器技术、计算机技术、交互技术、云服务技术等,着重体现“智能化”。

1、免接触交互技术

使用计算机、传感器、人脸识别、动作识别等技术,避免接触交互技术中的感知滞后、交互速度慢等缺点,实现快速、精准交互。

2、用户操作意图感知技术

通过触觉感知、手势识别、听觉识别和视觉感知等多个通道的智能技术建立一种新型人性化用户体验,让使用者能够用最直接的方式实现智能操作。

3、系统安全技术

主要包括计算机实体及硬件安全、计算机软件安全、操作系统安全、密码安全、数据库安全、计算机病毒技术、网络安全、防火墙技术、黑客防范等技术,使终端在性能和成本范围内达到最佳的安全程度。

4、嵌入式计算机技术

嵌入式计算机技术快速发展,使用数字模拟融合、微机电融合、电路板硅片融合及硬软件设计融合,实现嵌入式计算机技术的新突破。

5、无线通信技术

以4G、蓝牙、广带无线接入、WAP等为主,实现高传输速率、高覆盖范围、高安全性、高稳定性、低功耗等优点。

6、弱电控制技术

研究突破在监控系统、通信系统、智能消防预警、计算机网络等智能系统集成和控制方面的应用。

7、无线传感器技术

实现和突破无线传感器物理层设计、通信技术、节点定位、容错设计、安全设计等方面技术。

8、云服务技术(计算、存储等)

突破云服务技术中的虚拟化技术、分布式海量数据存储技术、海量数据管理技术、优化编程方式、云计算平台管理技术等。

(资料来源:赛迪研究院整理)

联系我们

联系电话

官方微信